今年会jinnianhui金字招牌“竞技体育大讲堂”
研究生导师学术科研系列讲座
支持单位:科研与反兴奋剂工作处、研究生院
主办单位:今年会jinnianhui金字招牌jinnianhui今年会
中国体育科学学会运动训练学分会
国家体育总局运动训练重点实验室
时间安排:2022年4月27日—6月8日
为加快世界一流体育大学建设步伐,努力实现从传统经验型体育大学向现代科技型体育大学转型,助力中国特色竞技体育发展之路的探寻,从哲学视角、战略眼光、国际视野、辩证思维入手,以提升研究生导师科学精神、科研素养、科研能力及研究生指导能力为重点,以“立德树人”为根本,提升研究生导师育人效果。本次“竞技体育大讲堂”在今年会jinnianhui金字招牌科研与反兴奋剂工作处、研究生院大力支持下,由jinnianhui今年会、中国体育科学学会运动训练学分会、国家体育总局运动训练重点实验室共同主办。拟邀请清华大学、南开大学和中国科学院等国内著名大学和科研院所的知名专家、学者开设系列专题讲座,进而营造浓郁学术氛围,提升学术科研水平。
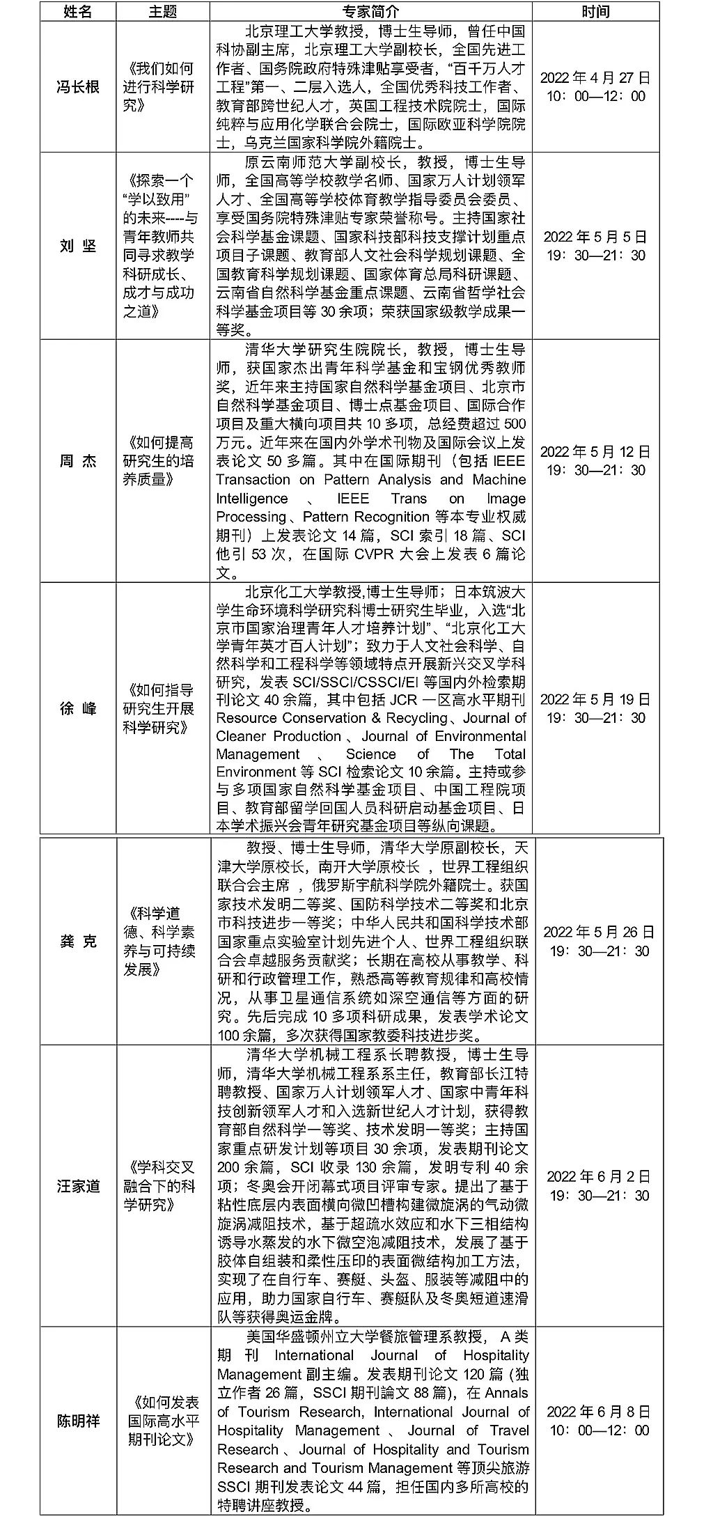
主讲专家

讲座日程安排

第一期预告
